gigatron/extensions/Video-Repeater
2025-01-28 19:17:01 +03:00
..
FIFO3-PCB.png init repo 2025-01-28 19:17:01 +03:00
FIFO3-Schaltplan.png init repo 2025-01-28 19:17:01 +03:00
FIFOv3.brd init repo 2025-01-28 19:17:01 +03:00
FIFOv3.sch init repo 2025-01-28 19:17:01 +03:00
GerberFilesV3.zip init repo 2025-01-28 19:17:01 +03:00
README.md init repo 2025-01-28 19:17:01 +03:00

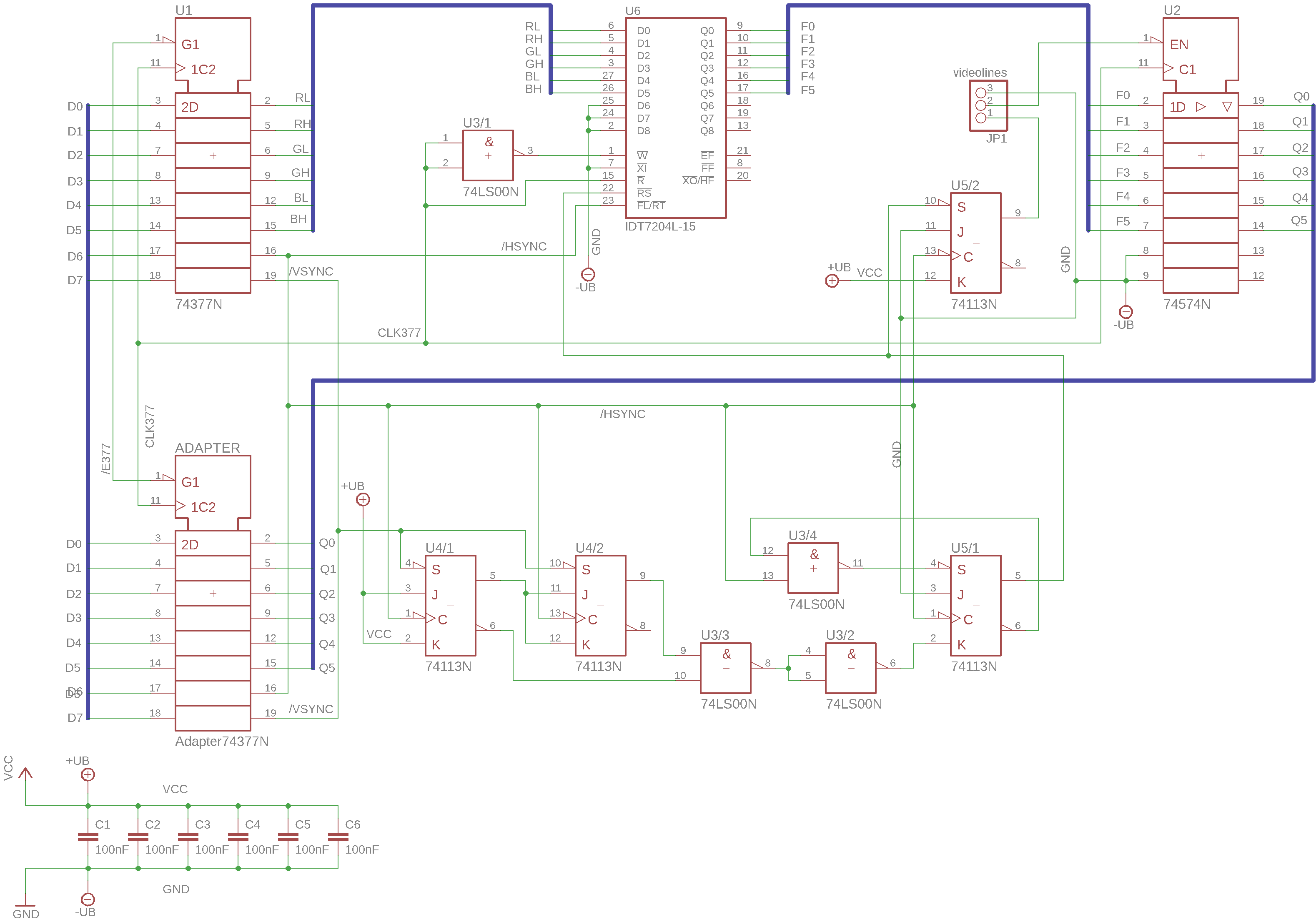
Video repeater for the Gigatron TTL computer Rev.3

With the Gigatron TTL, a pixel consisting of 4 video lines is displayed in the VGA output. Since the video output is provided by software, it requires a large part of the computing power of the Gigatron. The video repeater records the first video line with a FIFO RAM and repeats it independently. The expansion has been tested and fits mechanically next to the "Expansion bus" (128k RAM + SPI) or the PCB from lb3361. The repeater adapts 74x377 (U37) from the mainboard. It's the schematic from Axelb, thank you very much for the good work.

schematic