This website requires JavaScript.
Explore
Help
Register
Sign In
romych
/
SprinterESP
Watch
1
Star
0
Fork
0
You've already forked SprinterESP
mirror of
https://github.com/romychs/SprinterESP.git
synced
2025-11-01 15:25:59 +03:00
Code
Issues
Actions
Packages
Projects
Releases
Wiki
Activity
90a6e3af24
SprinterESP
/
Export
/
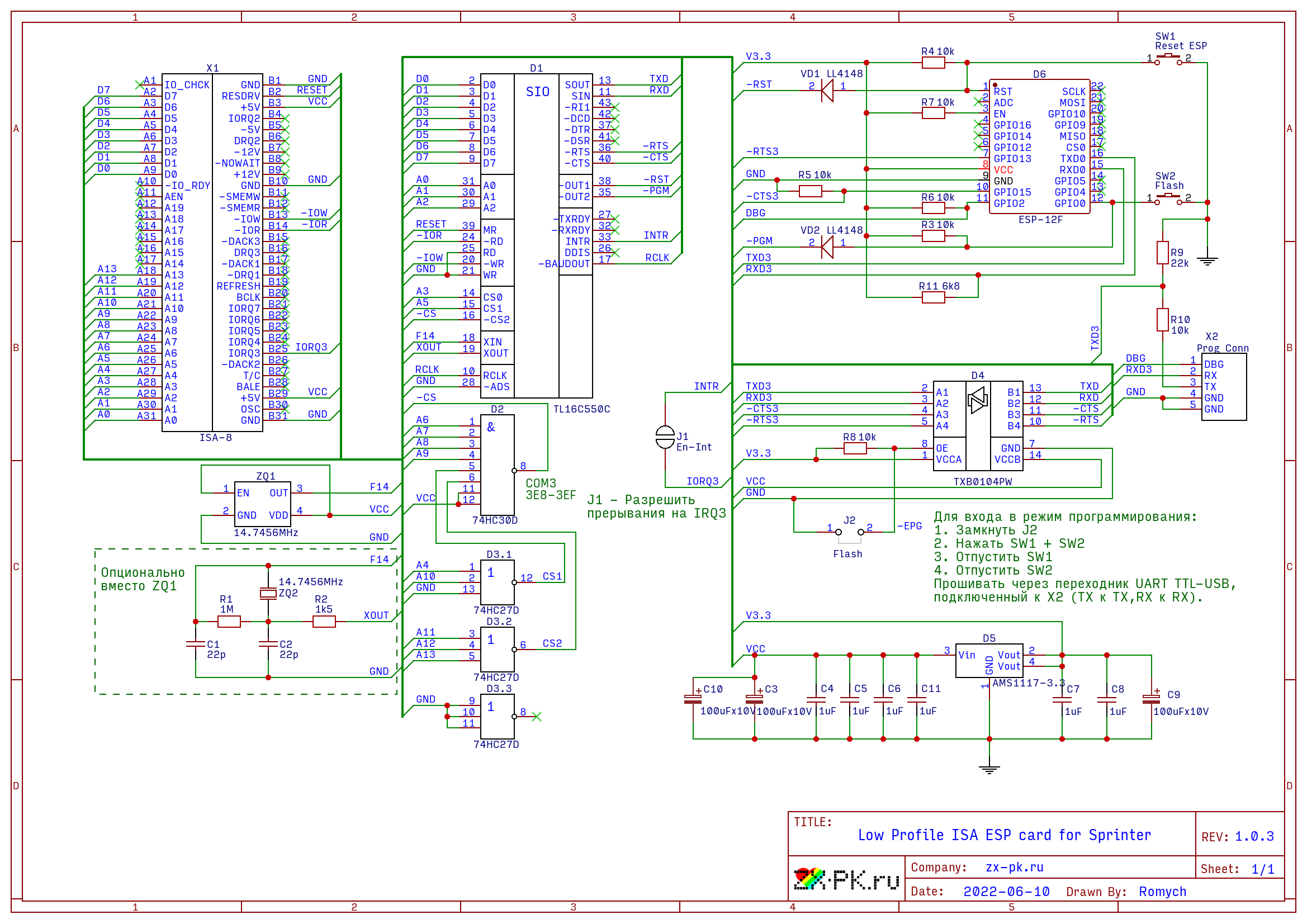
Schematic_Sprinter-ESP_v1.0.3.png
Roman Boykov
f6caabcabd
v1.0.3 - Fix RTS/CTS
2022-06-16 10:44:22 +03:00
552 KiB
2338x1653px
Raw
History